
想學習駕駛電單車或正在準備考電單車牌照的你,是否對於應該學自動波還是棍波舉棋不定?HoldCover 在下文為你詳細剖析自動波電單車和棍波電單車的分別,以及考路試時選擇哪一種電單車比較有優勢,助你準備考試更順利!
1. 棍波電單車和自動波電單車的分別
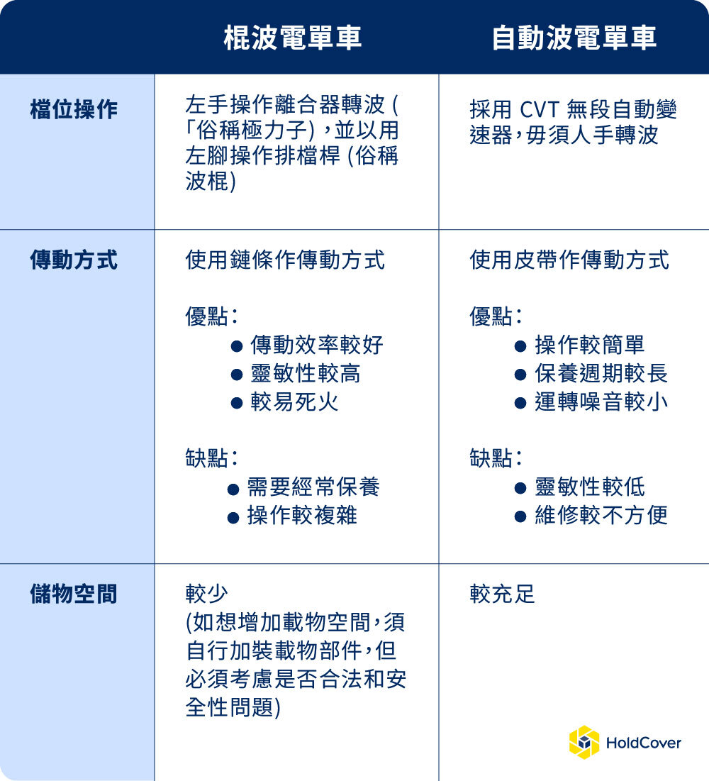
常常聽到別人提到棍波和自動波,但你又知道到底它們的運作原理和分別嗎?其實兩者最大的分別在於檔位操作和傳動方式:
棍波電單車
司機需要手動操作離合器 (俗稱極力子),和用腳操作排檔桿 (俗稱波棍) 調整電單車的檔位,以控制車身的方向和速度。此外,棍波電單車是以鏈條作為傳動方式。
自動波電單車
自動波則通常採用 CVT 無段自動變速器,即毋須手動調整檔位,僅以雙手控制方向和煞車即可;而自動波電單車則是以皮帶作為傳動方式。
以下為棍波電單車和自動波電單車的詳細分別:
2. 棍波和自動波電單車牌照有什麼分別?
與私家車駕駛執照一樣,電單車駕駛執照可以分為棍波和自動波兩類。在香港,持有棍波電單車牌照的人士可以同時駕駛自動波車款,但持有自動波電單車牌照的人士則不可以駕駛棍波車款,必須補考棍波牌才可駕駛該類電單車。
3. 考路試哪一個比較有優勢?
的確,自動波電單車的操作比棍波更容易,但因為自動波使用皮帶作為傳動方式,操控車身的靈敏性較低;而棍波使用鏈條作為傳動方式,控制油門較為靈活,因此在電單車路試中「打八字」一般會較有優勢。
其實應考自動波牌和棍波牌的費用相同,HoldCover 建議你按照自己的喜好、習慣和需要來選擇應考哪一種牌照,最重要自己覺得駕駛舒適和「就手」。不過要注意的是,很多熱門或著名的電單車款都是棍波,如果你想日後不受車款限制,可以隨心所欲選擇心儀愛駒的話,不妨選擇應考棍波電單車牌照,以免日後要補考及支付額外考試費用。
延伸閱讀:【考電單車路試】你要知的8個小細節
4. 報名後可否轉考自動波或棍波?
一般來說,報了名甚至已開始上強制堂,你仍可以轉考自動波或棍波,但需要繳付相關手續費。但如果你已通過自動波強制試,路試則只可以考自動波,如想轉考棍波牌則需要重新報考並通過棍波強制試;如果你已通過棍波強制試,路試則可以自由選擇考棍波或自動波。
5. 別忘了購買學牌用電單車保險
與考私家車牌不一樣,考電單車路試時必需事先購買學牌保險,考試當日亦須帶備保單正本予考牌官檢查,才會獲准應考。此外,記得在投保時看清楚保單條款,確定保單適用於考試才可投保。
延伸閱讀:唔知點揀電單車保險好?投保前必知6大重點




